新闻中心News
当前位置 : 首页 > 新闻中心 > 行业动态 > 详细信息
【转载】关注!《固定污染源排污许可分类管理名录(2019年版)》发布

点击:7122  添加时间:2020-02-13 16:18:00

(转自:中山市环境科学学会



中华人民共和国生态环境部令
 
第11号

     《固定污染源排污许可分类管理名录(2019年版)》已经生态环境部部务会议审议通过,现予公布,自公布之日起施行。2017年7月28日原环境保护部发布的《固定污染源排污许可分类管理名录(2017年版)》同时废止。


部长  李干杰

2019年12月20日


固定污染源排污许可分类管理名录
(2019年版)
 

第一条  为实施排污许可分类管理,根据《中华人民共和国环境保护法》等有关法律法规和《国务院办公厅关于印发控制污染物排放许可制实施方案的通知》的相关规定,制定本名录。


第二条  国家根据排放污染物的企业事业单位和其他生产经营者(以下简称排污单位)污染物产生量、排放量、对环境的影响程度等因素,实行排污许可重点管理、简化管理和登记管理。

对污染物产生量、排放量或者对环境的影响程度较大的排污单位,实行排污许可重点管理;对污染物产生量、排放量和对环境的影响程度较小的排污单位,实行排污许可简化管理。对污染物产生量、排放量和对环境的影响程度很小的排污单位,实行排污登记管理。

实行登记管理的排污单位,不需要申请取得排污许可证,应当在全国排污许可证管理信息平台填报排污登记表,登记基本信息、污染物排放去向、执行的污染物排放标准以及采取的污染防治措施等信息。


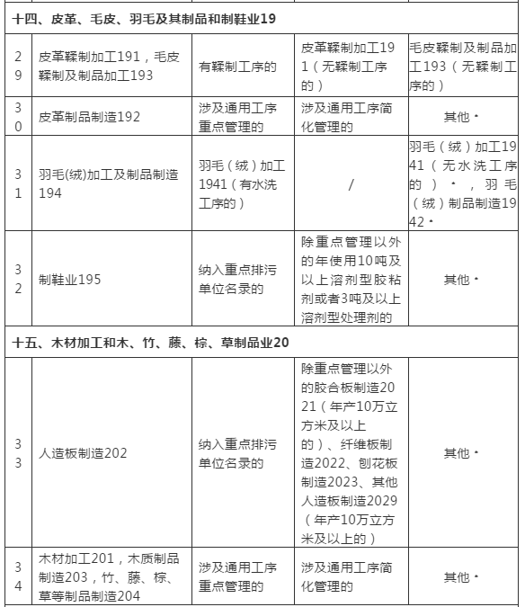
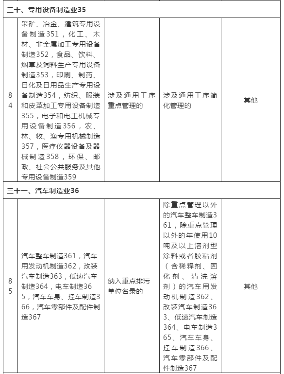
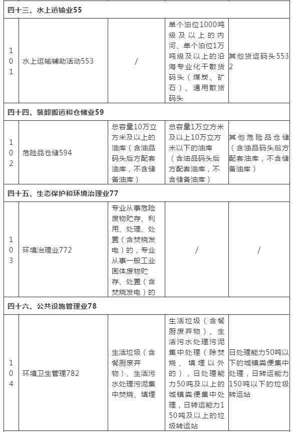
第三条  本名录依据《国民经济行业分类》(GB/T4754-2017)划分行业类别。


第四条  现有排污单位应当在生态环境部规定的实施时限内申请取得排污许可证或者填报排污登记表。新建排污单位应当在启动生产设施或者发生实际排污之前申请取得排污许可证或者填报排污登记表。


第五条  同一排污单位在同一场所从事本名录中两个以上行业生产经营的,申请一张排污许可证。


第六条  属于本名录第1至107类行业的排污单位,按照本名录第109至112类规定的锅炉、工业炉窑、表面处理、水处理等通用工序实施重点管理或者简化管理的,只需对其涉及的通用工序申请取得排污许可证,不需要对其他生产设施和相应的排放口等申请取得排污许可证。


第七条  属于本名录第108类行业的排污单位,涉及本名录规定的通用工序重点管理、简化管理或者登记管理的,应当对其涉及的本名录第109至112类规定的锅炉、工业炉窑、表面处理、水处理等通用工序申请领取排污许可证或者填报排污登记表;有下列情形之一的,还应当对其生产设施和相应的排放口等申请取得重点管理排污许可证:

(一)被列入重点排污单位名录的;

(二)二氧化硫或者氮氧化物年排放量大于250吨的;

(三)烟粉尘年排放量大于500吨的;

(四)化学需氧量年排放量大于30吨,或者总氮年排放量大于10吨,或者总磷年排放量大于0.5吨的;

(五)氨氮、石油类和挥发酚合计年排放量大于30吨的;

(六)其他单项有毒有害大气、水污染物污染当量数大于3000的。污染当量数按照《中华人民共和国环境保护税法》的规定计算。


第八条  本名录未作规定的排污单位,确需纳入排污许可管理的,其排污许可管理类别由省级生态环境主管部门提出建议,报生态环境部确定。


第九条  本名录由生态环境部负责解释,并适时修订。


第十条  本名录自发布之日起施行。《固定污染源排污许可分类管理名录(2017年版)》同时废止。


图片

图片

图片

图片

图片

图片

图片

图片

图片

图片

图片

图片

图片

图片

图片

图片

图片

图片

图片

图片

图片

图片


注:
1.表格中标“﹡”号者,是指在工业建筑中生产的排污单位。工业建筑的定义参见《工程结构设计基本术语标准》(GB/T 50083-2014),是指提供生产用的各种建筑物,如车间、厂前区建筑、生活间、动力站、库房和运输设施等。
2.表格中涉及溶剂、涂料、油墨、胶粘剂等使用量的排污单位,其投运满三年的,使用量按照近三年年最大量确定;其投运满一年但不满三年的,使用量按投运期间年最大量确定;其未投运或者投运不满一年的,按照环境影响报告书(表)批准文件确定。投运日期为排污单位发生实际排污行为的日期。
3.根据《中华人民共和国环境保护税法实施条例》,城乡污水集中处理场所,是指为社会公众提供生活污水处理服务的场所,不包括为工业园区、开发区等工业聚集区域内的排污单位提供污水处理服务的场所,以及排污单位自建自用的污水处理场所。
4.本名录中的电镀工序,是指电镀、化学镀、阳极氧化等生产工序。
5.本名录不包括位于生态环境法律法规禁止建设区域内的,或生产设施或产品属于产业政策立即淘汰类的排污单位。




消息来源:中国排污许可微信公众号、广东生态环境


[ 打印本页] [ 关闭窗口]
今科科技  中国灯饰商贸网  人才招聘网  商务易 中国  网购86 今科云计算